湖南省企业文化促进会代表团38篇案例入选2025新时代企业文化建设典范名单
2025第十一届企业文化建设发展大会举办
“新时代企业文化建设典范”名单发布
湖南省企业文化促进会代表团38篇案例入选


本网讯(刘明)10月29日-30日,以“现代企业制度下的企业文化创新与升级”为主题的2025第十一届企业文化建设发展大会在西安举办。全国各省企业文化社团组织负责人、企业文化领域专家学者及企业文化管理者近500人齐聚一堂,共探企业文化创新路径,共商高质量发展大计。大会现场重磅发布了2025“新时代企业文化建设典范”名单,湖南省企业文化促进会代表团成果丰硕、收获满满,共有38篇案例从全国众多参评案例中脱颖而出,分别入选“新时代企业党建品牌创新案例”“新时代企业文化建设优秀成果”“新时代企业品牌文化创新案例”三大类典范案例,集中展现湖南企业在党建品牌、文化建设与品牌创新领域的卓越实践。具体荣誉如下:

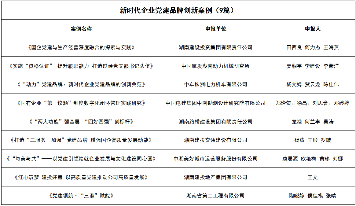
一、新时代企业党建品牌创新案例(9篇)
1、湖南建设投资集团有限责任公司——《国企党建与生产经营深度融合的探索与实践》(作者:田西良 何力杰 王海燕)
2、中国航发湖南动力机械研究所——《实施“资格认证” 提升履职能力 打造过硬党支部书记队伍》(作者:夏湘宇 李建设 李萧洋)
3、中车株洲电力机车有限公司——《“动力”党建品牌:新时代企业党建品牌的创新典范》(作者:杨文娉 贺云龙 陈佳伟)
4、中国电建集团中南勘测设计研究院有限公司——《国有企业“第一议题”制度数字化闭环管理实践研究》(作者:郑逢贺、徐昌、刘思含、邓婷婷)
5、湖南路桥建设集团有限责任公司——《“两大功能”强基层 “四好四强”创标杆》(作者:龙准 何兰丰 吴涛)
6、湖南建投交通建设有限公司——《打造“三服务一加强”党建品牌 增强国企高质量发展动能》(作者:杨涛 王彤 罗璇)
7、中湘美好城市运营服务股份有限公司——《“每美与共”——以党建引领绘就企业发展与文化建设同心圆》(作者:康思源 欧艳梅 黄珍 刘娜)
8、湖南建投地产集团有限公司——《红心筑梦 建投好房-以高质量党建推动公司高质量发展》(作者:王文)
9、湖南省第二工程有限公司——《党建领航·“三谁”赋能》(作者:陶晓静 侯佳祺 张晴)

二、新时代企业文化建设优秀成果(20篇)
1、中国电建集团中南勘测设计研究院有限公司——《铺就合作共赢的璀璨之路——巴西玛瑞蒂光伏项目文化交融实践探索》(作者:周琦 徐昌 邓婷婷 余前)
2、中国航发湖南动力机械研究所——《构建“玉龙文化”体系铸牢强国动力之魂》(作者:夏湘宇 李建设 马建亚 高玉)
3、长沙银行股份有限公司——《构建快乐品牌文化体系 凝心聚力推动长沙银行可持续高质量发展》(作者:刘琳 牛芳 胡岚 余培源)
4、中车株洲电力机车有限公司——《在习近平文化思想指引下以文化赋能推进高质量发展》(作者:敬昴 杨原 蒲星宇 )
5、中铁城建集团有限公司——《文化引领发展 打造长青基业》(作者:唐乙翔)
6、中国航发南方工业有限公司——《“铸心文化”赋能世界一流企业建设》(作者:陈彩红 李辉 章玉洁)
7、中车株洲电机有限公司——《“铸魂赋能突破”三维融合》(作者:周睿 曹书为 文轶洲)
8、金杯电工股份有限公司——《夺冠文化引领金杯电工穿越周期》(作者:谢良琼 龙妮妮 李娜)
9、金杯电工衡阳电缆有限公司——《“五心党建”让老字号焕发新活力》(作者:夏君山 蔡新 许琴)
10、中国能源建设集团湖南火电建设有限公司——《“文化九个一工程”赋能企业高质量发展》(作者:李和平 陈晓平 张小容)
11、株洲时代新材料科技股份有限公司——《成事文化赋能企业创新发展的管理实践》(作者:曾立霞 段泽铮 邱峰 蒋天璞 罗旭)
12、湖南天劲制药有限责任公司——《“天道酬诚 劲铸卓越”——走好企业文化建设的“三维五步”》(作者:陈福元 王志强)
13、湖南省第二工程有限公司——《铸魂赋能,聚力润心——“红蓝交响”谱写发展新篇章》(作者:杨昶 黄非凡 章新波)
14、大唐华银攸县能源有限公司——《“五个聚焦”做好宣传大文章》(作者:贺杰锋 陈兰兰 曾庆珈)
15、湖南省第三工程有限公司——《让文化有“家”的温度 让发展有“魂”的力量》(作者:赵勇 张勇 文启州)
16、中湘海外建设发展有限公司——《以“诚·正”文化为锚点 做好国际化浪潮中的“桥”和“船”》(作者:徐娅璐 任婧琦)
17、湖南省交通科学研究院有限公司——《党建引领铸魂 创新文化驱动 推动企业改革发展行稳致远》(作者:蔡青 陶智佳 景蕊)
18、湖南建投水利水电有限公司——《水脉之上 诚正同行 以企业文化赋能公司高质量发展》(作者:向饶 王雄 唐凤鸣)
19、湖南省第一工程有限公司——《厚植文化沃土 绽放企业创新活力》(作者:吴碧 黄倩薇 柳海峰)
20、湖南建投集团南方建设有限公司——《“五融五心五力”共建机制推动湘粤文化共融,绘就企业高质量发展新图景》(作者:喻思奇)

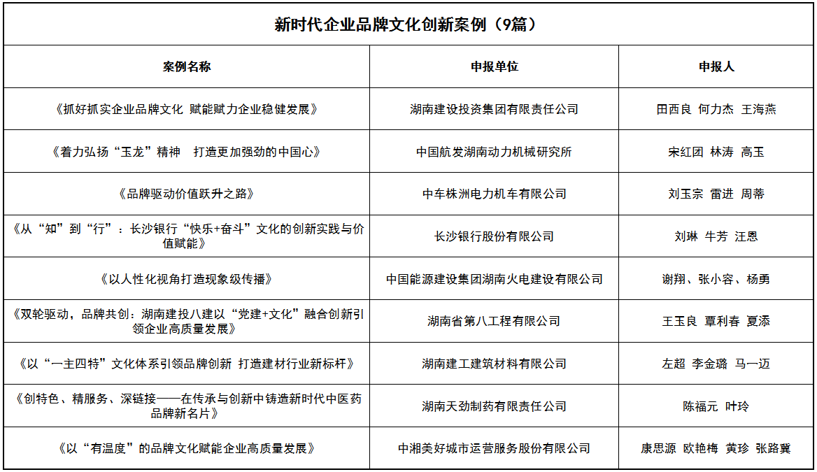
三、新时代企业品牌文化创新案例(9篇)
1、湖南建设投资集团有限责任公司——《抓好抓实企业品牌文化 赋能赋力企业稳健发展》(作者:田西良 何力杰 王海燕)
2、中国航发湖南动力机械研究所——《着力弘扬“玉龙”精神 打造更加强劲的中国心》(作者:宋红团 林涛 高玉)
3、中车株洲电力机车有限公司——《品牌驱动价值跃升之路》(作者:刘玉宗 雷进 周蒂)
4、长沙银行股份有限公司——《从“知”到“行”:长沙银行“快乐+奋斗”文化的创新实践与价值赋能》(作者:刘琳 牛芳 汪恩)
5、中国能源建设集团湖南火电建设有限公司——《以人性化视角打造现象级传播》(作者:谢翔、张小容、杨勇)
6、湖南省第八工程有限公司——《双轮驱动,品牌共创:湖南建投八建以“党建+文化”融合创新引领企业高质量发展》(作者:王玉良 覃利春 夏添)
7、湖南建工建筑材料有限公司——《以“一主四特”文化体系引领品牌创新 打造建材行业新标杆》(作者:左超 李金璐 马一迈)
8、湖南天劲制药有限责任公司——《创特色、精服务、深链接——在传承与创新中铸造新时代中医药品牌新名片》(作者:陈福元 叶玲)
9、中湘美好城市运营服务股份有限公司——《以“有温度”的品牌文化赋能企业高质量发展》(作者:康思源 欧艳梅 黄珍 张路冀)

中国企业文化促进会副会长、湖南省企业文化促进会执行会长谢建军表示,38篇案例入选,既是企业文化建设发展大会组委会对湖南企业发展成果的肯定,更是湘企参与全国文化交流、展现湖南担当的重要契机。未来,促进会将持续搭建湘企文化交流平台,推动更多湖南企业提炼文化精髓、创新实践路径,让“湘企文化”成为助力企业高质量发展、服务湖南经济建设的重要力量。

此次湖南省企业文化促进会代表团集中斩获荣誉,不仅是对湖南企业在党建品牌、企业文化、品牌建设领域创新实践的高度认可,更彰显了湖南企业以文化赋能高质量发展的强劲实力,为全国企业文化创新发展提供了可借鉴的“湖南经验”与“湖南样本”。